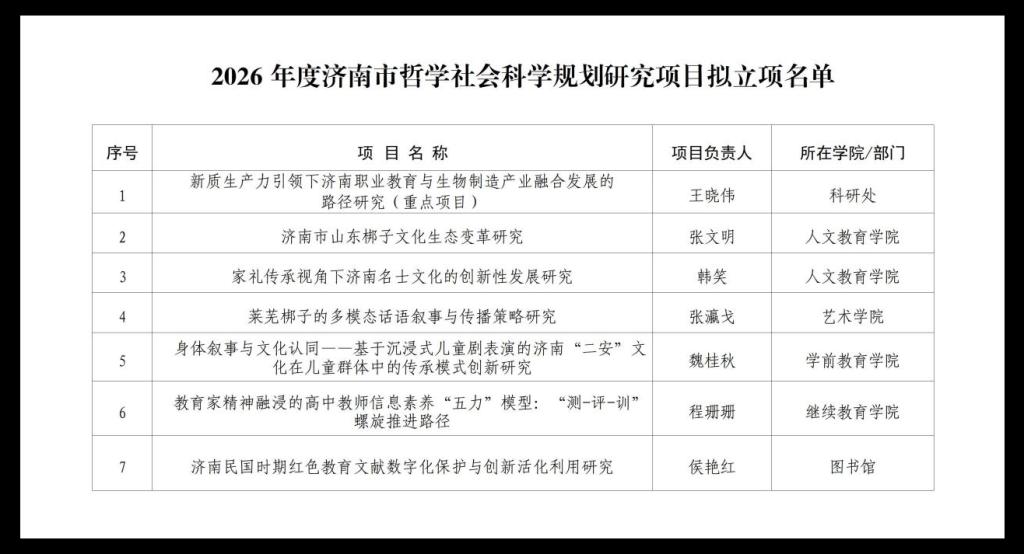
近日,济南市哲学社会科学工作办公室正式公布2026年度济南市哲学社会科学规划研究项目立项名单,我校凭借扎实的科研积累与精准的选题布局,共有7项课题成功获批。其中,王晓伟老师主持的《新质生产力引领下济南职业教育与生物制造产业融合发展的路径研究》项目被列为重点项目。这一突破性成果不仅丰富了学校服务济南经济社会发展的实践载体,更彰显了我校在哲学社会科学领域深耕区域、赋能发展的科研实力。

此次获批的7项课题,紧扣新时代社会主义现代化强省会建设核心需求,立足济南发展实际,聚焦理论研究前沿与地方现实关切,兼具鲜明的时代价值、问题导向与实践意义。项目研究范围精准覆盖学前教育高质量发展、职业教育产教深度融合、区域优秀文化传承创新、基层社会治理现代化等多个重点领域,既贴合我校学前教育、职业教育等优势学科特色,又直指济南在民生保障、产业升级、文化建设等方面的发展痛点,为破解区域发展难题提供了有力的学术探索方向。
近年来,学校始终将哲学社会科学研究作为提升办学内涵、服务区域发展的重要抓手,持续优化科研生态、激发创新活力。通过健全科研管理制度体系、强化选题论证与学术引领、搭建跨学科研究平台、提供全流程精细化服务等一系列举措,为广大教师搭建了优质的科研成长舞台,有效调动了教师参与科研、服务社会的积极性与主动性。此次7项课题集中获批,既是我校科研团队潜心治学、勇于探索的丰硕成果,更是学校科研管理水平稳步提升、学科建设持续发力的生动缩影。
下一步,学校将严格遵照济南市哲学社会科学规划研究项目管理要求,加强立项课题的全过程跟踪指导与服务保障,压实研究责任、严把研究质量,确保各项课题高标准完成研究任务、产出高质量成果。同时,学校将继续立足区域发展需求,深耕优势学科领域,持续培育高水平科研团队,推动科研成果与济南经济社会发展深度对接、转化应用,为建设新时代社会主义现代化强省会提供坚实的理论支撑和智力支持,为济南哲学社会科学事业繁荣发展贡献幼专力量。
【来源:科研处 编辑:杨明 责任编辑:陈玲玲】